Brake light switches used to be simple. Really simple. The kind of simple you’d find on a child’s educational toy meant to show how an electrical circuit works. A switch connected to two wires that completed a circuit.
The switch then evolved a little bit, and most cars had 4 wire switches. Before networked cars were common, the extra wires were for different systems that needed brake input like cruise control. Later the 4 wire switches were 2 in 1 switches designed for redundancy and self-diagnostic capabilities.
But one day, after contorting my body to wedge my head under the dash, I discovered a brake light switch with a 7-pin connector. What in the world is this? Why would a simple switch need 7 wires? Especially on a modern networked car?
That’s the thing about working on cars. Nothing stays the same. A task you never would have imagined needing to open a service manual for suddenly changes and now you’re going to have to look some stuff up. Normally when researching a new system, I make some notes as I’m learning. At the end of this research session, I thought, “Why not share what I learned in an easy-to-understand format?” So here we go.
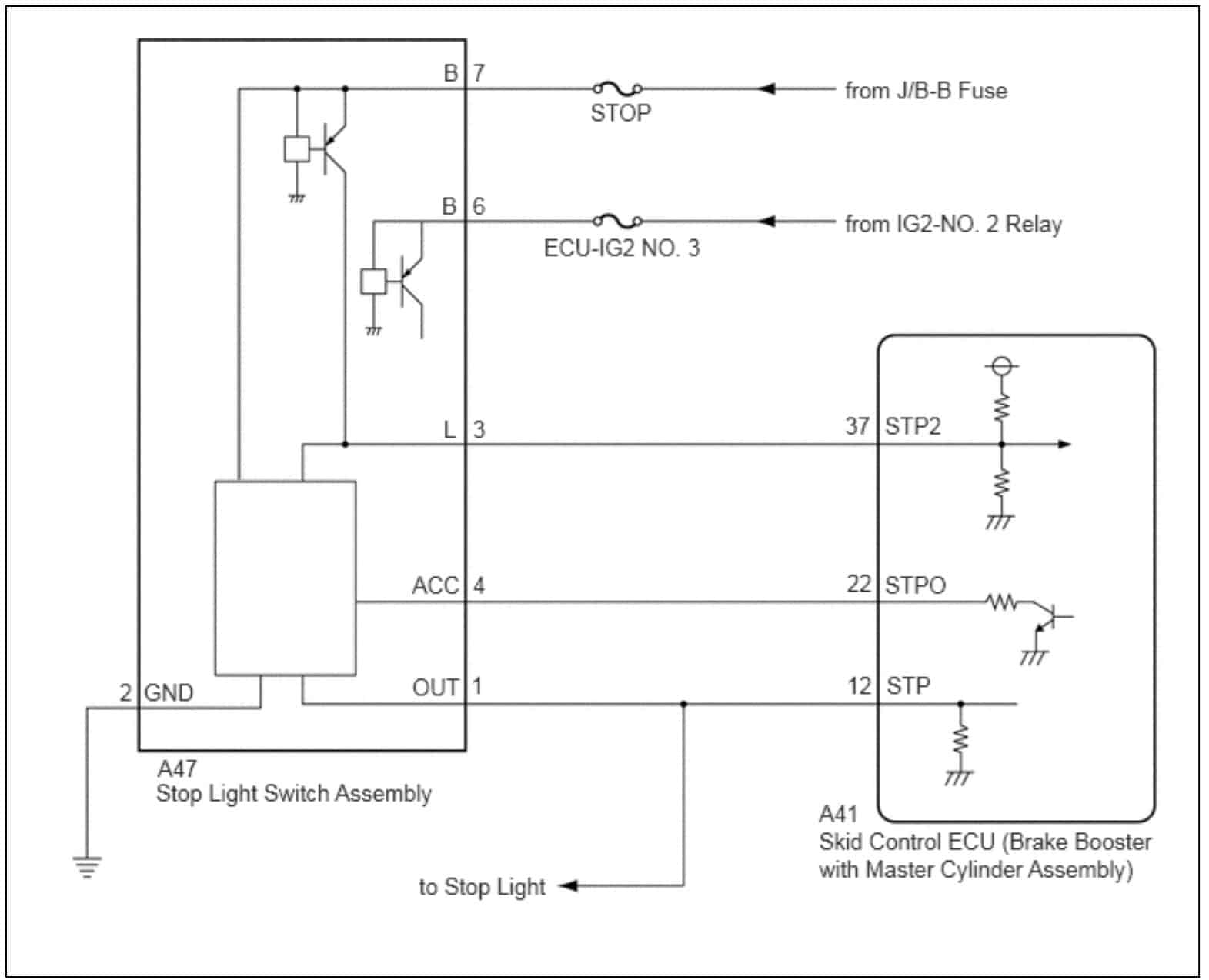
The 7 Terminal Toyota brake light switch assembly
The first time I saw this was on a 2016 Prius. It came in with a C1A4B in the Pre-Collision ECU, with a code description of “Stop Light Relay Circuit”. The use of the word “relay” instead of “switch” is a bit of a clue about how the new switch works, but relay is technically inaccurate. There are no relays anywhere in the circuit.
C1A4B has two hard to read “DTC detection conditions” in the service manual. Here’s a simplified version.
- ABS commanded stoplight on, but stoplight on output wasn’t detected
- The two redundant brake light switches don’t agree. In other words, one switch says the driver is stepping on the brake but the other doesn’t or vice versa.
Because this car has the ability to brake for the driver if an imminent collision is detected, it also needs the ability to turn on the brake lights to warn any drivers behind. That’s part of the reason for the extra wires.
Let’s see what each of the terminals does
- Pin 7 – Always on power from the STOP fuse. Like most cars, the brake lights work even with the car off.
- Pin 6 – Power from the ignition switch through the ECU-IG2 NO.3 fuse
- Pin 2 – Ground
So that covers powers and ground. On to the other pins.
- Pin 3 – Pin 3 voltage is monitored by the ABS ECU. It appears to indicate pedal application and provide fault-detection capability.
- Pin 4 – This pin carries a command from the ABS ECU to the brake light switch assembly to turn on the brake lights.
- Pin 1 – This is the output of the “switch”. When the driver or the ABS ECU request brake lights, this pin outputs battery voltage to turn them on. This line is also monitored by the ABS ECU at its pin 12 so it can verify the brake lights come on when commanded.
Terminal voltages with brake pedal on and off (Key on and no ABS ECU light command)
| Pin | Label | Brake OFF | Brake ON |
|---|---|---|---|
| 7 | STOP | Power | Power |
| 6 | ECU-IG2 No. 3 | Power | Power |
| 2 | GND | Ground | Ground |
| 3 | STP2 | Bias / Reference | Power |
| 4 | STPO | Inactive | Inactive |
| 1 | OUT | No Power | Power |
Beyond What You Need To Know
That’s probably all the information you’d need to diagnose the system, but I’ll keep going with some of my guesses about how the switch assembly and ABS ECU work.
Pins 6 & 7 enter the switch assembly connect to similarly constructed circuits, so I’ll describe the pin 7 circuit, but the description will apply to both pins 6 and 7.
Pins 6 & 7
Pin 7 powers source of a transistor and a mystery box. The mystery box has 3 terminals: power from pin 7, ground, and an output.
The output is connected to the transistor control input, so the mystery box is what controls the transistor. Since this switch assembly has a mechanical link to the brake pedal, this is likely a hall effect sensor or something similar. Basically, a non-contact / non-mechanical switch.
The transistor switches B+ to the other mystery box inside the switch assembly, which is probably a microcontroller. Terminal 3 is also connected to the transistor output, and from there connects to a sensing circuit in the ABS ECU.
Pin 3
The ABS ECU sensing circuit STP2 produces a bias voltage to test for wiring faults and monitors the terminal voltage for bias voltage or B+ when the brake pedal is pressed. Here’s how the ECU uses the voltage for self-diagnosis.
| STP2 voltage state | Likely interpretation |
|---|---|
| Defined bias level | Brake released / circuit intact |
| High | Brake applied |
| Near 0 V | Short to ground / fault |
| High when it should be biased | Short to power / stuck-on fault |
| Abnormal / unstable | Open, leakage, or internal fault |
Pin 4
A voltage on pin 4 is created by the microcontroller in the brake light switch, so ACC –> STPO is held high normally. When the ABS ECU commands the brake light on, it grounds the line with a transistor protected by a resistor. When the microcontroller in the Brake light switch assembly senses this, it outputs voltage on pin 1 to turn the brake lights on.